本站
站群
网站首页
网站首页
新闻中心
政务公开
互动交流
办事服务
您当前所在位置:
首页
>
专题专栏
>
优化营商环境
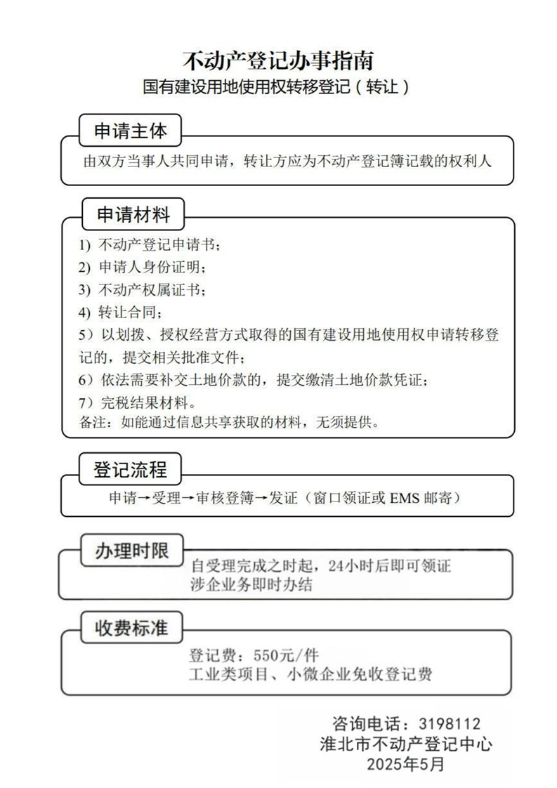
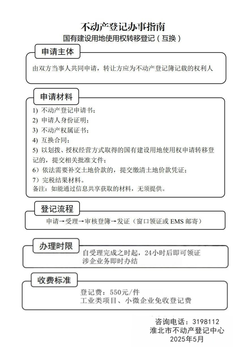
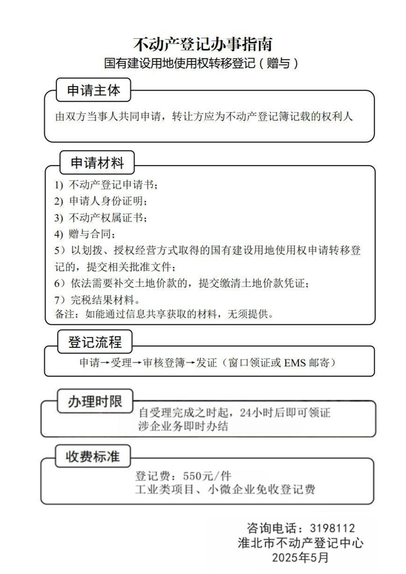
【办事指南】国有建设用地使用权转移登记办事指南
发布日期:2025-05-12 15:53
编辑:hbbdc
来源:市自然资源和规划局
阅读:
次
字号:
大
中
小
打印本页
返回顶部