本站
站群
网站首页
网站首页
新闻中心
政务公开
互动交流
办事服务
您当前所在位置:
首页
>
不动产登记
>
不动产公告
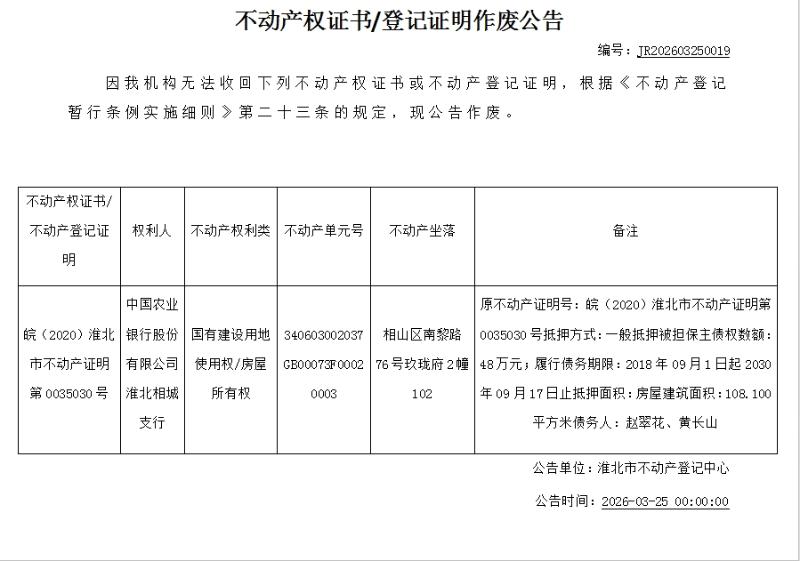
中国农业银行股份有限公司淮北相城支行不动产权证书/登记证明作废公告
发布日期:2026-03-25 11:49
编辑:hbbdc
来源:市自然资源和规划局
阅读:
次
字号:
大
中
小
打印本页
返回顶部